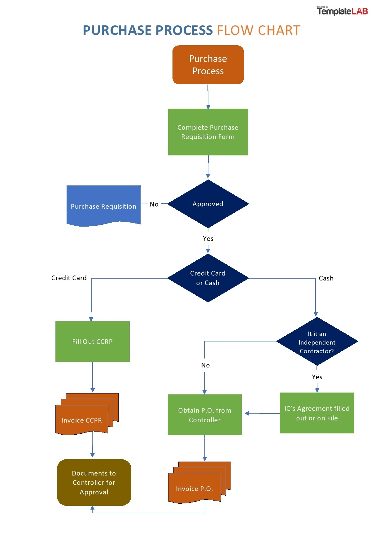
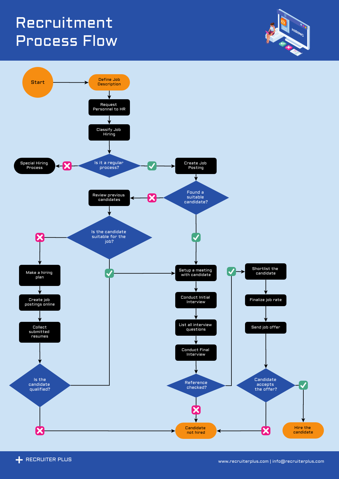
Have you ever felt overwhelmed trying to organize your thoughts or plan a project? A template flow chart could be just what you need to simplify the process and bring clarity to your ideas.
Creating a template flow chart is an easy and effective way to visualize the steps of a process, identify potential bottlenecks, and improve efficiency. Whether you’re a student working on a school project or a professional tackling a complex task at work, a flow chart can help you stay organized and on track.
Template Flow Chart
Template Flow Chart: A Visual Guide to Success
Start by defining the purpose of your flow chart and outlining the key steps involved in achieving your goal. Use simple shapes and arrows to connect each step, making it easy to follow the flow of information and actions.
Color code different sections of your flow chart to distinguish between tasks, decisions, and outcomes. This visual cue can help you quickly identify important milestones and prioritize your actions accordingly.
Don’t be afraid to iterate on your flow chart as you progress through your project. Add new steps, remove unnecessary ones, or adjust the sequence of actions to reflect changes in your plan. A template flow chart is a flexible tool that can adapt to your evolving needs.
In conclusion, a template flow chart is a valuable resource for anyone looking to streamline their processes and achieve greater efficiency. By visually mapping out your steps and decisions, you can stay organized, focused, and on track towards your goals. Give it a try and see the difference it can make in your productivity!
Free MS Word Flowchart Templates Editable U0026 Downloadable
26 Fantastic Flow Chart Templates Word Excel Power Point
FlowChart What Is It Templates And Symbols Venngage
Free Customizable Flowchart Templates Canva
Free Customizable Flowchart Templates Canva





