If you’ve ever found yourself stuck trying to identify the root cause of a problem, a root cause analysis flow chart template could be your saving grace. This tool can help you visualize the various factors contributing to an issue and pinpoint the underlying cause.
By following a structured approach outlined in the root cause analysis flow chart template, you can streamline your problem-solving process and arrive at effective solutions more efficiently. This template acts as a roadmap, guiding you through the steps needed to uncover the root cause of a problem.
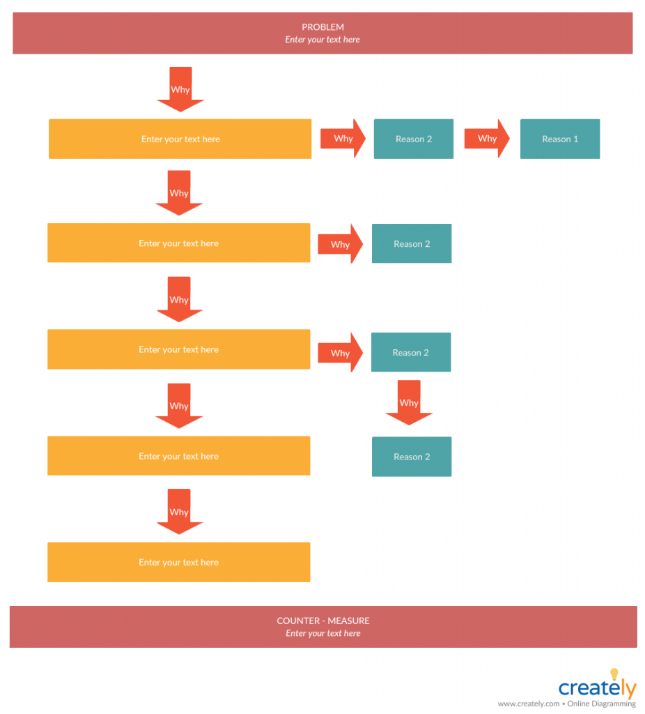
Root Cause Analysis Flow Chart Template
Uncover the Root Cause with a Root Cause Analysis Flow Chart Template
Start by defining the problem you’re facing and gathering relevant data. Next, identify all possible causes and categorize them based on their impact and likelihood. Use the flow chart template to visualize the relationships between different causes and their effects.
As you move through the flow chart, analyze each cause to determine its validity and eliminate unlikely options. By systematically eliminating potential causes, you can narrow down the list until you identify the root cause of the problem. This systematic approach can save you time and resources in the long run.
Once you’ve identified the root cause, develop an action plan to address it effectively. Implement corrective actions to prevent the issue from recurring and monitor the situation to ensure the solution is sustainable. The root cause analysis flow chart template can be a valuable tool in your problem-solving arsenal.
Don’t let complex problems overwhelm you. With a root cause analysis flow chart template, you can break down the issue into manageable parts and uncover the underlying cause. Take advantage of this valuable tool to streamline your problem-solving process and drive meaningful change.
100 Free Fishbone Root Cause Analysis Diagram Google Slides Template
How To Create Root Cause Analysis Diagram Using Solutions Root
Root Cause Analysis Steps Tools Techniques And Examples
Root Cause Analysis Flow Chart Template Venngage




