Are you looking for a simple and effective way to visualize a procedure or workflow? Look no further than a Procedure Flow Chart Template. These templates provide a clear and organized way to map out each step in a process, making it easy for anyone to follow along.
Whether you’re a business owner, project manager, or student, having a visual representation of a procedure can be extremely helpful in ensuring that tasks are completed efficiently and accurately. With a Procedure Flow Chart Template, you can easily identify bottlenecks, streamline processes, and improve overall productivity.
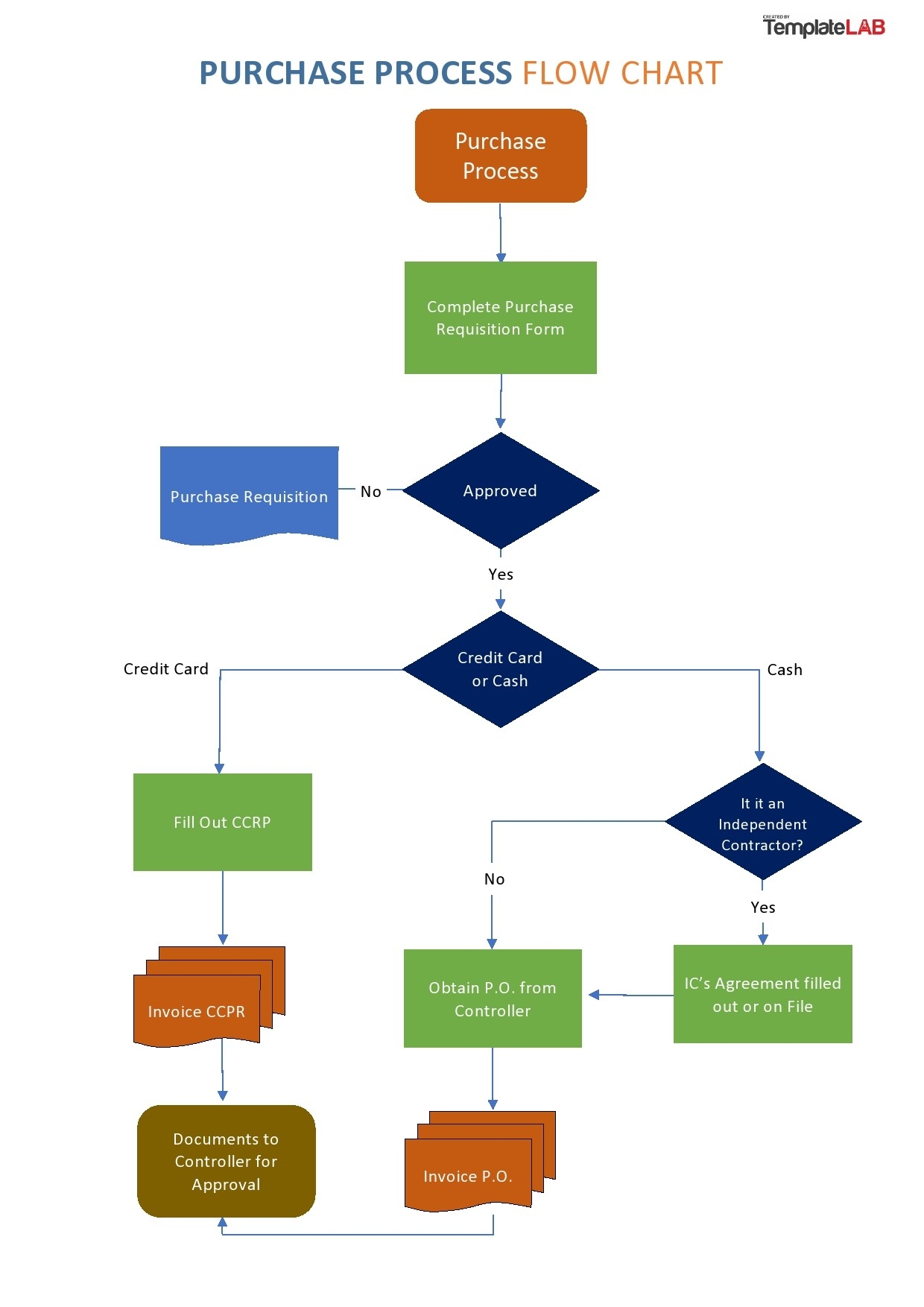
Procedure Flow Chart Template
Procedure Flow Chart Template: Streamline Your Processes
One of the key benefits of using a Procedure Flow Chart Template is the ability to clearly see the sequence of steps in a process. This visual representation can help identify any redundancies or inefficiencies, allowing you to make necessary adjustments to streamline your procedures.
By breaking down a complex procedure into smaller, more manageable steps, you can ensure that each task is completed in the correct order and by the appropriate team member. This can help eliminate confusion and reduce errors, ultimately leading to a more efficient workflow.
With a Procedure Flow Chart Template, you can easily communicate the steps of a process to your team members, clients, or stakeholders. This visual aid can help ensure that everyone is on the same page and understands their role in the procedure, leading to better collaboration and smoother execution.
So why wait? Start using a Procedure Flow Chart Template today to improve the efficiency and effectiveness of your processes. With a clear and organized visual representation of your procedures, you can streamline workflows, reduce errors, and achieve better results in less time.
Free Customizable Flowchart Templates Canva
Free Printable Process Flow Chart Templates Excel Word Powerpoint
26 Fantastic Flow Chart Templates Word Excel Power Point
Free Customizable Flowchart Templates Canva
FlowChart What Is It Templates And Symbols Venngage





