Are you looking for an easy and convenient way to create flow charts in Word? Look no further! With the help of flow chart templates, you can quickly visualize processes, workflows, and ideas in a structured manner.
Whether you are a student working on a project, a professional preparing a presentation, or just someone who likes to organize thoughts visually, flow chart templates in Word can be a lifesaver. They are user-friendly, customizable, and perfect for all skill levels.
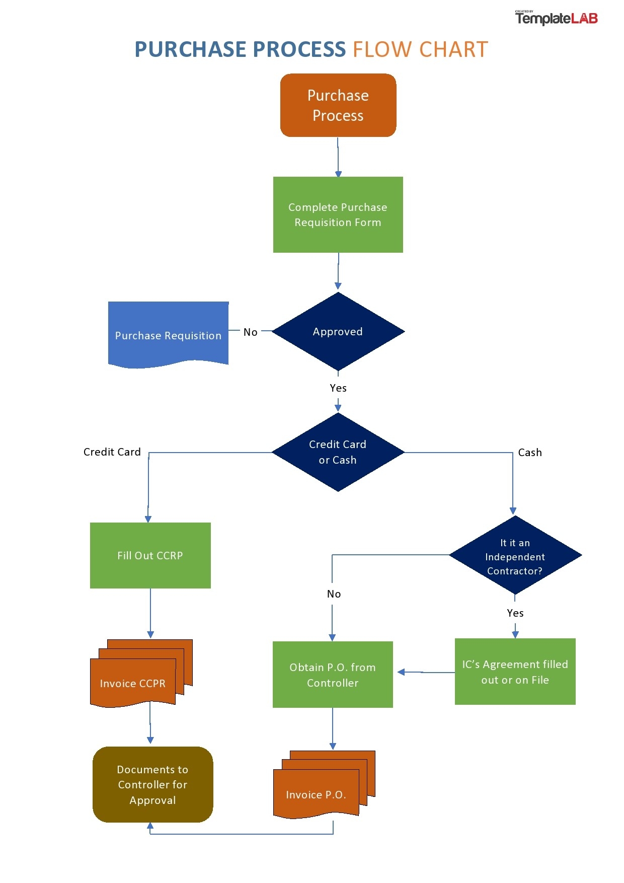
Flow Chart Templates In Word
Flow Chart Templates In Word
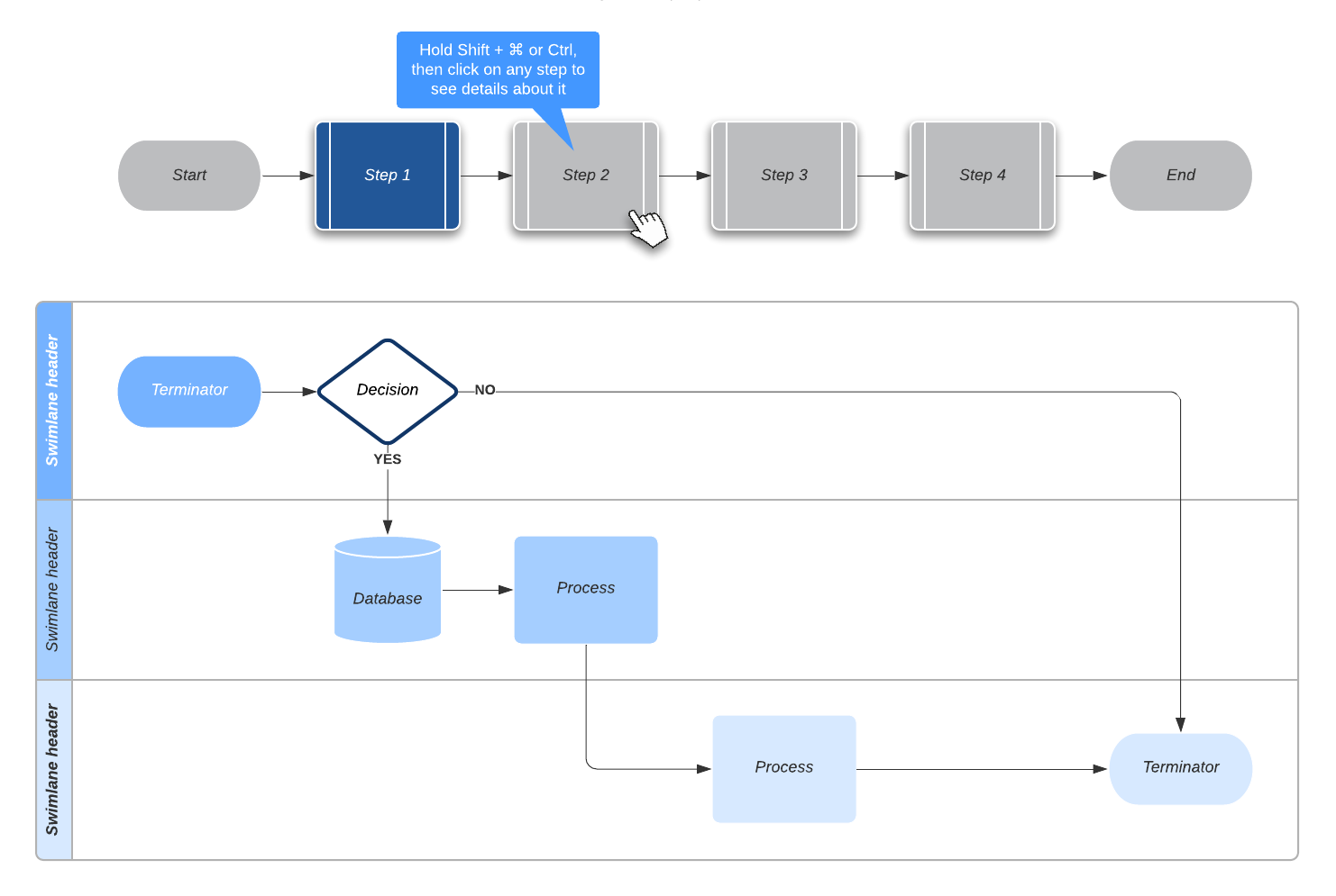
With a variety of pre-designed templates available, you can choose the one that best suits your needs. From simple linear flow charts to complex organizational charts, there is a template for every purpose.
Simply open Microsoft Word, select the flow chart template you want to use, and start customizing it to fit your specific requirements. Add shapes, text, colors, and arrows to create a professional-looking flow chart in no time.
Save time and effort by utilizing flow chart templates in Word. They streamline the process of creating visually appealing charts and diagrams, allowing you to focus on the content rather than the design. Plus, they can be easily shared and edited by collaborators.
In conclusion, flow chart templates in Word are a valuable tool for anyone looking to communicate ideas effectively. Whether you are presenting information, organizing thoughts, or analyzing processes, these templates can help you create clear and concise visuals with ease.
26 Fantastic Flow Chart Templates Word Excel Power Point
Free Customizable Flowchart Templates Canva
Flowchart Template For Word Lucidchart
26 Fantastic Flow Chart Templates Word Excel Power Point
Free Download 6 Word Flowchart Templates





