Are you looking for a free flow chart template for Word? Look no further! Creating flow charts can be a breeze with the right template. Whether you’re a student, a professional, or just someone who loves to organize information visually, a flow chart template in Word can be a handy tool to have at your disposal.
With a free download of a flow chart template for Word, you can easily map out processes, workflows, or any other information in a clear and understandable way. These templates are customizable, so you can tailor them to your specific needs and preferences. Plus, they’re user-friendly, making them accessible to anyone, regardless of their skill level.
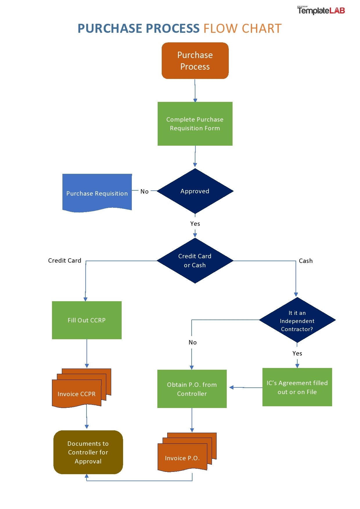
Flow Chart Template Word Free Download
Flow Chart Template Word Free Download
One of the best things about using a flow chart template in Word is the convenience it offers. You can quickly and easily create professional-looking flow charts without having to start from scratch. This can save you time and effort, allowing you to focus on the content of your chart rather than the design.
Whether you’re outlining a project plan, visualizing a decision-making process, or mapping out a complex system, a flow chart template in Word can help you bring your ideas to life. And with a free download, you have nothing to lose and everything to gain!
So why wait? Take advantage of the free flow chart template for Word download today and start creating visually engaging and informative charts in no time. With just a few clicks, you’ll be on your way to presenting information in a clear, organized, and visually appealing manner. Happy charting!
Free Printable Flow Chart Templates Excel Word PDF Editable
Flowchart Template For Word Free Download ProjectManager
Flowchart Template For Word Lucidchart
26 Fantastic Flow Chart Templates Word Excel Power Point
Free Download 6 Word Flowchart Templates




