Are you looking for a simple and effective way to visualize your business processes? A business flow chart template can help you streamline your operations and improve efficiency. Whether you’re a small startup or a large corporation, having a visual representation of your workflow can make a big difference.
With a business flow chart template, you can easily map out each step of your process, identify bottlenecks, and find opportunities for improvement. It’s a great tool for communication, training, and decision-making, helping you and your team stay on the same page and work towards common goals.
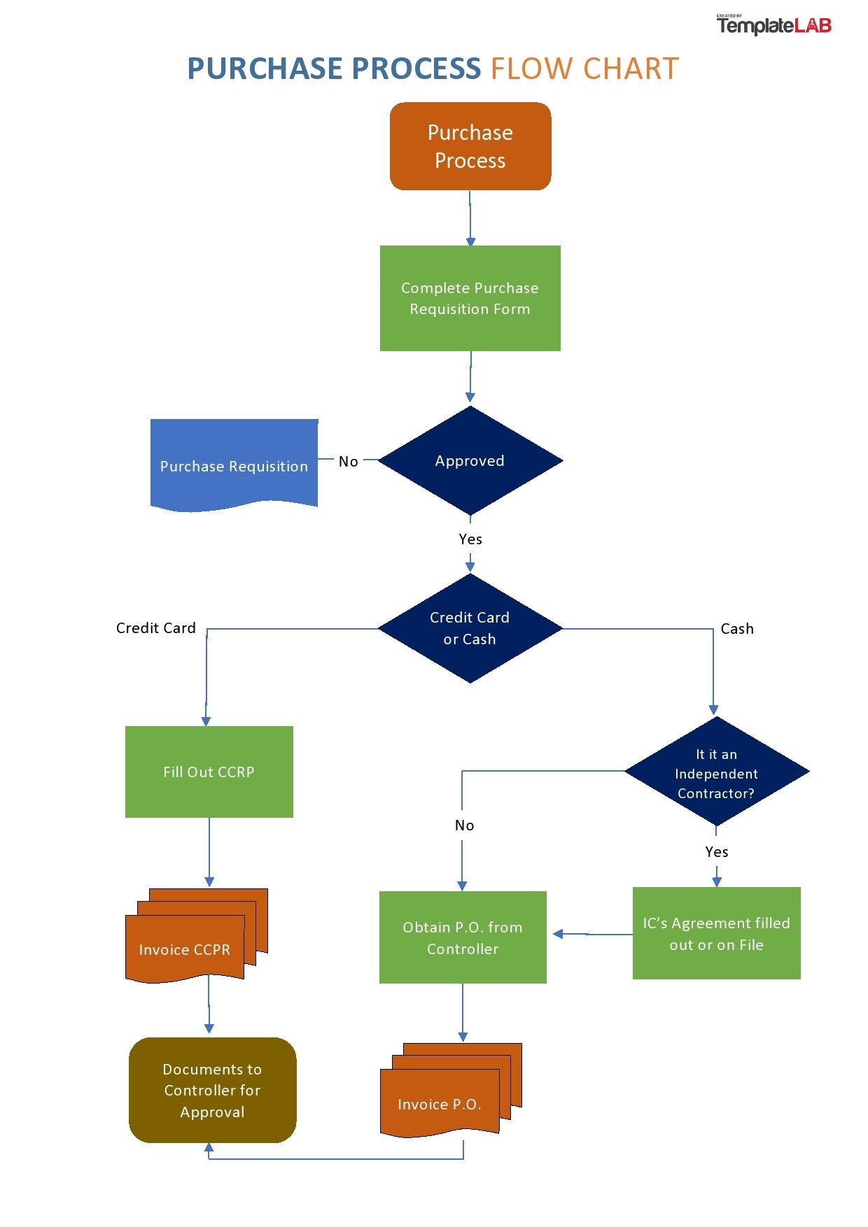
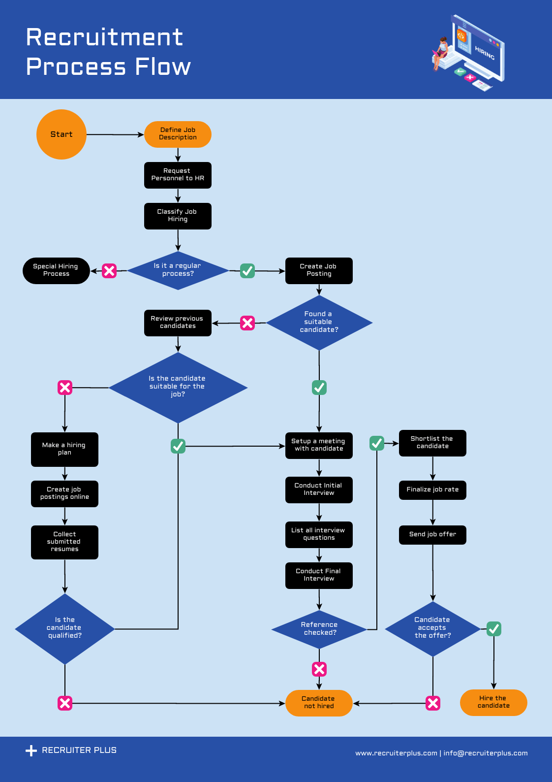
Business Flow Chart Template
Business Flow Chart Template
One of the key benefits of using a business flow chart template is that it provides a clear and concise overview of your entire process. This visual representation can help you identify redundancies, eliminate unnecessary steps, and optimize your workflow for maximum efficiency.
By using a business flow chart template, you can also easily track the progress of each task, assign responsibilities, and set deadlines. This can help you stay organized, meet deadlines, and ensure that everyone is on the same page when it comes to completing projects and achieving goals.
Overall, a business flow chart template is a valuable tool for any organization looking to improve their processes, increase productivity, and drive growth. By visualizing your workflow and optimizing your operations, you can take your business to the next level and achieve success.
So why wait? Start using a business flow chart template today and see the difference it can make for your organization!
FlowChart What Is It Templates And Symbols Venngage
Free Customizable Flowchart Templates Canva
Free Customizable Flowchart Templates Canva
Free Customizable Flowchart Templates Canva
Free Customizable Flowchart Templates Canva




